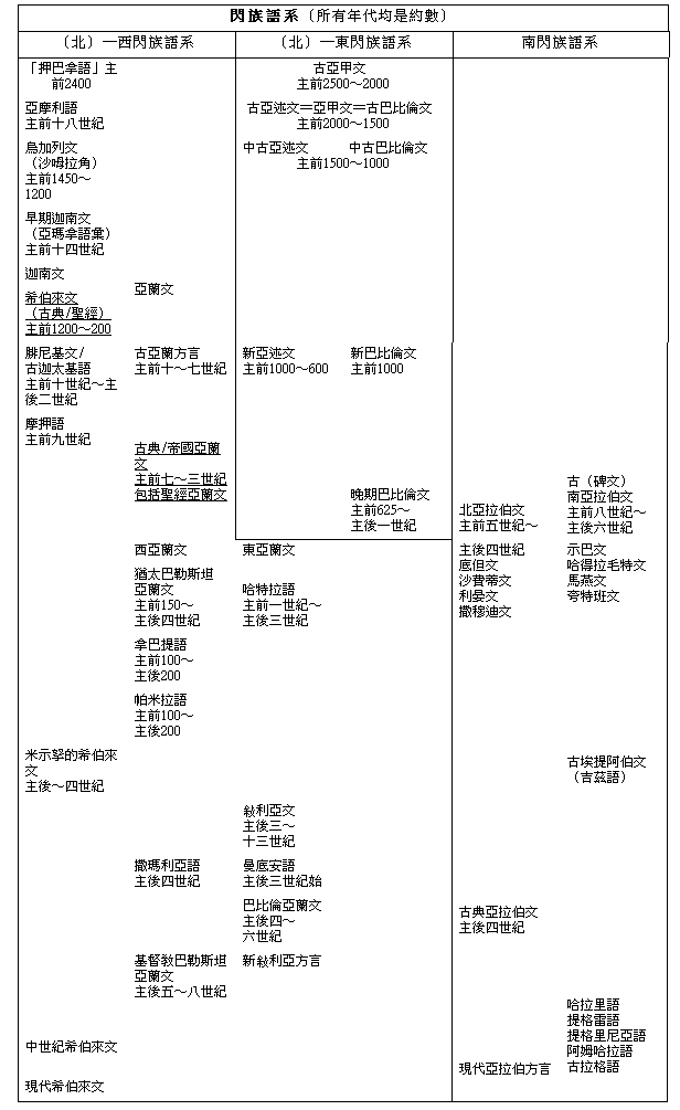
表 闪族语系表,包括圣经的希伯来文和亚兰文